Instance Verification Kit (IVK)
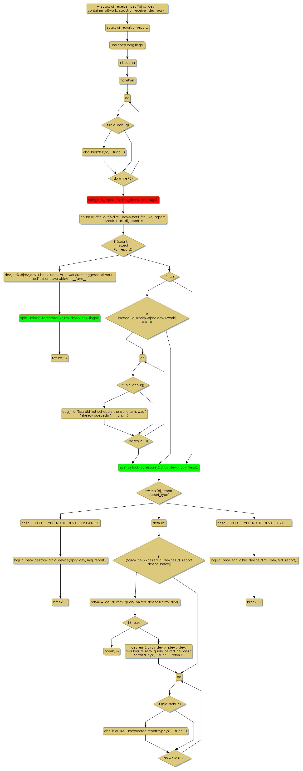
spin lock @ [17385+43+/linux-3.19-rc1/drivers/hid/hid-logitech-dj.c]
Instance Signature: lock
|
The Matching Pair Graph:
|
|
Function Name
|
Control Flow Graph (CFG)
|
Events Flow Graph (EFG)
|
Source Correspondence
|
|
delayedwork_callback
|
|
|
[17139+20+/linux-3.19-rc1/drivers/hid/hid-logitech-dj.c]
|